13588981599
公司簡介
榮譽資質
充氣櫃 固體(ti) 櫃
環網櫃
電纜分支箱
接地箱
歐式插拔頭
冷縮電纜附件
KYN28-12金屬封閉28櫃
35KV開關(guan) 櫃
公司新聞
行業(ye) 動態
PRODUCT CENTER
產(chan) 品中心
35KV銅排電纜分支箱
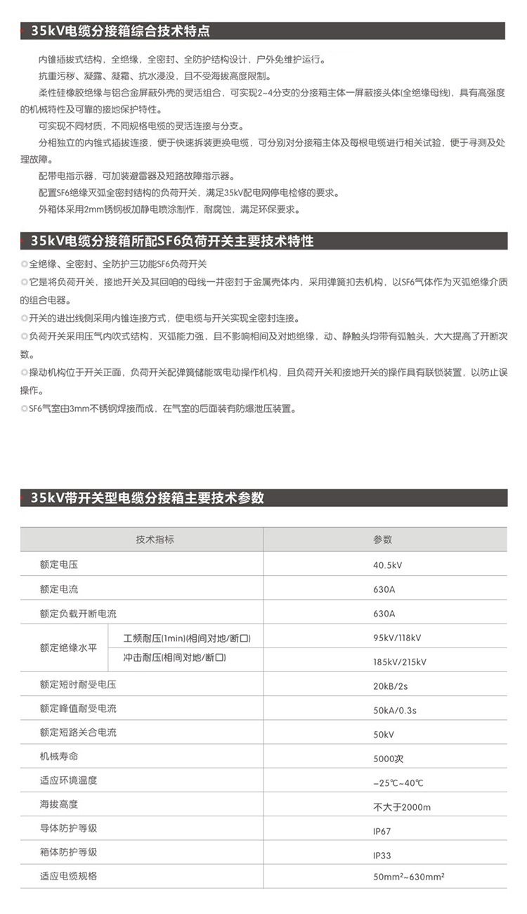
內(nei) 容